4 3D Renderers
| (require plot) | package: plot-gui-lib |
4.1 3D Renderer Function Arguments
Required (and possibly optional) arguments representing the graph to plot.
Optional keyword arguments for overriding calculated bounds, with the default value #f.
Optional keyword arguments that determine the appearance of the plot.
The optional keyword argument #:label, which specifies the name of the renderer in the legend.
See 2D Renderer Function Arguments for a detailed example.
4.2 3D Point Renderers
procedure
(points3d vs [ #:x-min x-min #:x-max x-max #:y-min y-min #:y-max y-max #:z-min z-min #:z-max z-max #:sym sym #:color color #:fill-color fill-color #:x-jitter x-jitter #:y-jitter y-jitter #:z-jitter z-jitter #:size size #:line-width line-width #:alpha alpha #:label label]) → renderer3d? vs : (sequence/c (sequence/c #:min-count 3 real?)) x-min : (or/c rational? #f) = #f x-max : (or/c rational? #f) = #f y-min : (or/c rational? #f) = #f y-max : (or/c rational? #f) = #f z-min : (or/c rational? #f) = #f z-max : (or/c rational? #f) = #f sym : point-sym/c = (point-sym) color : plot-color/c = (point-color) fill-color : (or/c plot-color/c 'auto) = 'auto x-jitter : (>=/c 0) = (point-x-jitter) y-jitter : (>=/c 0) = (point-y-jitter) z-jitter : (>=/c 0) = (point-z-jitter) size : (>=/c 0) = (point-size) line-width : (>=/c 0) = (point-line-width) alpha : (real-in 0 1) = (point-alpha) label : (or/c string? pict? #f) = #f
> (define (runif) (- (* 2 (random)) 1)) > (define (rnormish) (+ (runif) (runif) (runif) (runif))) > (define xs0 (build-list 1000 (λ _ (rnormish)))) > (define ys0 (build-list 1000 (λ _ (rnormish)))) > (define zs0 (build-list 1000 (λ _ (rnormish))))
> (define mags (map (λ (x y z) (sqrt (+ (sqr x) (sqr y) (sqr z)))) xs0 ys0 zs0)) > (define xs (map / xs0 mags)) > (define ys (map / ys0 mags)) > (define zs (map / zs0 mags))
> (plot3d (points3d (map vector xs ys zs) #:sym 'dot) #:altitude 25)
When x-jitter, y-jitter, or z-jitter is non-zero, each point p is translated along the matching axis by a random distance no greater than the given value. Jitter may be applied in either the positive or negative direction, so total spread along e.g. the x-axis is twice x-jitter.
Note that adding random noise to data, via jittering or otherwise, is usually a bad idea. See the documentation for points for examples where jittering may be appropriate.
Changed in version 7.9 of package plot-gui-lib: Added support for pictures for #:label
procedure
(vector-field3d f [ x-min x-max y-min y-max z-min z-max #:samples samples #:scale scale #:color color #:line-width line-width #:line-style line-style #:alpha alpha #:label label]) → renderer3d?
f :
(or/c (real? real? real? . -> . (sequence/c real?)) ((vector/c real? real? real?) . -> . (sequence/c real?))) x-min : (or/c rational? #f) = #f x-max : (or/c rational? #f) = #f y-min : (or/c rational? #f) = #f y-max : (or/c rational? #f) = #f z-min : (or/c rational? #f) = #f z-max : (or/c rational? #f) = #f samples : exact-positive-integer? = (vector-field3d-samples)
scale : (or/c real? (one-of/c 'auto 'normalized)) = (vector-field-scale) color : plot-color/c = (vector-field-color) line-width : (>=/c 0) = (vector-field-line-width) line-style : plot-pen-style/c = (vector-field-line-style) alpha : (real-in 0 1) = (vector-field-alpha) label : (or/c string? pict? #f) = #f
> (plot3d (vector-field3d (λ (x y z) (vector x z y)) -2 2 -2 2 -2 2))
Changed in version 7.9 of package plot-gui-lib: Added support for pictures for #:label and controlling the arrowhead
4.3 3D Line Renderers
procedure
(lines3d vs [ #:x-min x-min #:x-max x-max #:y-min y-min #:y-max y-max #:z-min z-min #:z-max z-max #:color color #:width width #:style style #:alpha alpha #:label label]) → renderer3d? vs : (sequence/c (sequence/c #:min-count 3 real?)) x-min : (or/c rational? #f) = #f x-max : (or/c rational? #f) = #f y-min : (or/c rational? #f) = #f y-max : (or/c rational? #f) = #f z-min : (or/c rational? #f) = #f z-max : (or/c rational? #f) = #f color : plot-color/c = (line-color) width : (>=/c 0) = (line-width) style : plot-pen-style/c = (line-style) alpha : (real-in 0 1) = (line-alpha) label : (or/c string? pict? #f) = #f
Changed in version 7.9 of package plot-gui-lib: Added support for pictures for #:label
procedure
(parametric3d f t-min t-max [ #:x-min x-min #:x-max x-max #:y-min y-min #:y-max y-max #:z-min z-min #:z-max z-max #:samples samples #:color color #:width width #:style style #:alpha alpha #:label label]) → renderer3d? f : (real? . -> . (sequence/c real?)) t-min : rational? t-max : rational? x-min : (or/c rational? #f) = #f x-max : (or/c rational? #f) = #f y-min : (or/c rational? #f) = #f y-max : (or/c rational? #f) = #f z-min : (or/c rational? #f) = #f z-max : (or/c rational? #f) = #f samples : (and/c exact-integer? (>=/c 2)) = (line-samples) color : plot-color/c = (line-color) width : (>=/c 0) = (line-width) style : plot-pen-style/c = (line-style) alpha : (real-in 0 1) = (line-alpha) label : (or/c string? pict? #f) = #f
> (require (only-in plot/utils 3d-polar->3d-cartesian))
> (plot3d (parametric3d (λ (t) (3d-polar->3d-cartesian (* t 80) t 1)) (- pi) pi #:samples 3000 #:alpha 0.5) #:altitude 25)
Changed in version 7.9 of package plot-gui-lib: Added support for pictures for #:label
procedure
(arrows3d vs [ #:x-min x-min #:x-max x-max #:y-min y-min #:y-max y-max #:z-min z-min #:z-max z-max #:color color #:width width #:style style #:alpha alpha #:arrow-head-size-or-scale size #:arrow-head-angle angle #:label label]) → renderer3d?
vs :
(or/c (listof (sequence/c #:min-count 3 real?)) (vectorof (vector/c (sequence/c #:min-count 3 real?) (sequence/c #:min-count 3 real?)))) x-min : (or/c rational? #f) = #f x-max : (or/c rational? #f) = #f y-min : (or/c rational? #f) = #f y-max : (or/c rational? #f) = #f z-min : (or/c rational? #f) = #f z-max : (or/c rational? #f) = #f color : plot-color/c = (arrows-color) width : (>=/c 0) = (arrows-line-width) style : plot-pen-style/c = (arrows-line-style) alpha : (real-in 0 1) = (arrows-alpha)
size : (or/c (list/c '= (>=/c 0)) (>=/c 0)) = (arrow-head-size-or-scale) angle : (>=/c 0) = (arrow-head-angle) label : (or/c string? pict? #f) = #f
Added in version 7.9 of package plot-gui-lib.
4.4 3D Surface Renderers
procedure
(surface3d f [ x-min x-max y-min y-max #:z-min z-min #:z-max z-max #:samples samples #:color color #:style style #:line-color line-color #:line-width line-width #:line-style line-style #:alpha alpha #:label label]) → renderer3d? f : (real? real? . -> . real?) x-min : (or/c rational? #f) = #f x-max : (or/c rational? #f) = #f y-min : (or/c rational? #f) = #f y-max : (or/c rational? #f) = #f z-min : (or/c rational? #f) = #f z-max : (or/c rational? #f) = #f samples : (and/c exact-integer? (>=/c 2)) = (plot3d-samples) color : plot-color/c = (surface-color) style : plot-brush-style/c = (surface-style) line-color : plot-color/c = (surface-line-color) line-width : (>=/c 0) = (surface-line-width) line-style : plot-pen-style/c = (surface-line-style) alpha : (real-in 0 1) = (surface-alpha) label : (or/c string? pict? #f) = #f
> (plot3d (list (surface3d (λ (x y) (+ (sqr x) (sqr y))) -1 1 -1 1 #:label "z = x² + y²") (surface3d (λ (x y) (- (+ (sqr x) (sqr y)))) -1 1 -1 1 #:color 4 #:line-color 4 #:label "z = -x² - y²")))
Changed in version 7.9 of package plot-gui-lib: Added support for pictures for #:label
procedure
(polar3d f [ #:x-min x-min #:x-max x-max #:y-min y-min #:y-max y-max #:z-min z-min #:z-max z-max #:samples samples #:color color #:style style #:line-color line-color #:line-width line-width #:line-style line-style #:alpha alpha #:label label]) → renderer3d? f : (real? real? . -> . real?) x-min : (or/c rational? #f) = #f x-max : (or/c rational? #f) = #f y-min : (or/c rational? #f) = #f y-max : (or/c rational? #f) = #f z-min : (or/c rational? #f) = #f z-max : (or/c rational? #f) = #f samples : (and/c exact-integer? (>=/c 2)) = (plot3d-samples) color : plot-color/c = (surface-color) style : plot-brush-style/c = (surface-style) line-color : plot-color/c = (surface-line-color) line-width : (>=/c 0) = (surface-line-width) line-style : plot-pen-style/c = (surface-line-style) alpha : (real-in 0 1) = (surface-alpha) label : (or/c string? pict? #f) = #f
Currently, longitudes(θ) range from 0 to (* 2 pi), and latitudes(ϕ) from (* -1/2 pi) to (* 1/2 pi). These intervals may become optional arguments to polar3d in the future.
> (parameterize ([plot-decorations? #f] [plot3d-samples 75]) (define (f1 θ ϕ) (+ 1 (/ θ 2 pi) (* 1/8 (sin (* 8 ϕ))))) (define (f2 θ ϕ) (+ 0 (/ θ 2 pi) (* 1/8 (sin (* 8 ϕ))))) (plot3d (list (polar3d f1 #:color "navajowhite" #:line-style 'transparent #:alpha 2/3) (polar3d f2 #:color "navajowhite" #:line-style 'transparent #:alpha 2/3))))
Changed in version 7.9 of package plot-gui-lib: Added support for pictures for #:label
procedure
(parametric-surface3d f s-min s-max t-min t-max [ #:x-min x-min #:x-max x-max #:y-min y-min #:y-max y-max #:z-min z-min #:z-max z-max #:samples samples #:s-samples s-samples #:t-samples t-samples #:color color #:style style #:line-color line-color #:line-width line-width #:line-style line-style #:alpha alpha #:label label]) → renderer3d? f : (real? real? . -> . (sequence/c real?)) s-min : rational? s-max : rational? t-min : rational? t-max : rational? x-min : (or/c rational? #f) = #f x-max : (or/c rational? #f) = #f y-min : (or/c rational? #f) = #f y-max : (or/c rational? #f) = #f z-min : (or/c rational? #f) = #f z-max : (or/c rational? #f) = #f samples : (and/c exact-integer? (>=/c 2)) = (plot3d-samples) s-samples : (and/c exact-integer? (>=/c 2)) = samples t-samples : (and/c exact-integer? (>=/c 2)) = samples color : plot-color/c = (surface-color) style : plot-brush-style/c = (surface-style) line-color : plot-color/c = (surface-line-color) line-width : (>=/c 0) = (surface-line-width) line-style : plot-pen-style/c = (surface-line-style) alpha : (real-in 0 1) = (surface-alpha) label : (or/c string? pict? #f) = #f
> (plot3d (list (parametric-surface3d (λ (θ ϕ) (list (* (+ 5 (sin ϕ)) (sin θ)) (* (+ 5 (sin ϕ)) (cos θ)) (+ 0 (cos ϕ)))) 0 (* 2 pi) #:s-samples 50 0 (* 2 pi) #:label "torus1") (parametric-surface3d (λ (θ ϕ) (list (+ 4 (* (+ 3 (sin ϕ)) (sin θ))) (+ 0 (cos ϕ)) (* (+ 3 (sin ϕ)) (cos θ)))) 0 (* 2 pi) #:s-samples 30 0 (* 2 pi) #:color 4 #:label "torus2")) #:z-min -6 #:z-max 6 #:altitude 22)
Changed in version 7.9 of package plot-gui-lib: Added support for pictures for #:label
procedure
(polygons3d vs [ #:x-min x-min #:x-max x-max #:y-min y-min #:y-max y-max #:z-min z-min #:z-max z-max #:color color #:style style #:line-color line-color #:line-width line-width #:line-style line-style #:alpha alpha #:label label]) → renderer3d? vs : (sequence/c (sequence/c (sequence/c real?))) x-min : (or/c rational? #f) = #f x-max : (or/c rational? #f) = #f y-min : (or/c rational? #f) = #f y-max : (or/c rational? #f) = #f z-min : (or/c rational? #f) = #f z-max : (or/c rational? #f) = #f color : plot-color/c = (surface-color) style : plot-brush-style/c = (surface-style) line-color : plot-color/c = (surface-line-color) line-width : (>=/c 0) = (surface-line-width) line-style : plot-pen-style/c = (surface-line-style) alpha : (real-in 0 1) = (surface-alpha) label : (or/c string? pict? #f) = #f
> (plot3d (polygons3d (list (list (list 1 0 0)(list 0 0 1)(list 0 1 0)(list 1 1 1)) (list (list 0 0 0)(list 0 0 1)(list 0 1 0)) (list (list 1 0 0)(list 0 1 0)(list 0 0 0)))) #:angle 355 #:altitude 30)
Changed in version 7.9 of package plot-gui-lib: Added support for pictures for #:label
4.5 3D Contour (Isoline) Renderers
procedure
(isoline3d f z [ x-min x-max y-min y-max #:z-min z-min #:z-max z-max #:samples samples #:color color #:width width #:style style #:alpha alpha #:label label]) → renderer3d? f : (real? real? . -> . real?) z : real? x-min : (or/c rational? #f) = #f x-max : (or/c rational? #f) = #f y-min : (or/c rational? #f) = #f y-max : (or/c rational? #f) = #f z-min : (or/c rational? #f) = #f z-max : (or/c rational? #f) = #f samples : (and/c exact-integer? (>=/c 2)) = (plot3d-samples) color : plot-color/c = (line-color) width : (>=/c 0) = (line-width) style : plot-pen-style/c = (line-style) alpha : (real-in 0 1) = (line-alpha) label : (or/c string? pict? #f) = #f
The appearance keyword arguments are interpreted identically to the appearance keyword arguments to isoline.
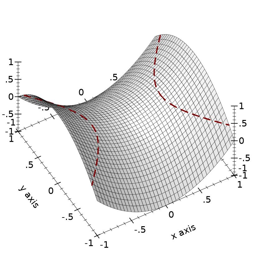
> (define (saddle x y) (- (sqr x) (sqr y)))
> (plot3d (list (surface3d saddle -1 1 -1 1) (isoline3d saddle 1/4 #:width 2 #:style 'long-dash)))
Changed in version 7.9 of package plot-gui-lib: Added support for pictures for #:label
procedure
(contours3d f [ x-min x-max y-min y-max #:z-min z-min #:z-max z-max #:samples samples #:levels levels #:colors colors #:widths widths #:styles styles #:alphas alphas #:label label]) → renderer3d? f : (real? real? . -> . real?) x-min : (or/c rational? #f) = #f x-max : (or/c rational? #f) = #f y-min : (or/c rational? #f) = #f y-max : (or/c rational? #f) = #f z-min : (or/c rational? #f) = #f z-max : (or/c rational? #f) = #f samples : (and/c exact-integer? (>=/c 2)) = (plot3d-samples)
levels : (or/c 'auto exact-positive-integer? (listof real?)) = (contour-levels) colors : (plot-colors/c (listof real?)) = (contour-colors) widths : (pen-widths/c (listof real?)) = (contour-widths) styles : (plot-pen-styles/c (listof real?)) = (contour-styles) alphas : (alphas/c (listof real?)) = (contour-alphas) label : (or/c string? pict? #f) = #f
The appearance keyword arguments are interpreted identically to the appearance keyword arguments to contours. In particular, when levels is 'auto, contour values correspond precisely to z axis ticks.
Changed in version 7.9 of package plot-gui-lib: Added support for pictures for #:label
procedure
(contour-intervals3d f [ x-min x-max y-min y-max #:z-min z-min #:z-max z-max #:samples samples #:levels levels #:colors colors #:styles styles #:line-colors line-colors #:line-widths line-widths #:line-styles line-styles #:contour-colors contour-colors #:contour-widths contour-widths #:contour-styles contour-styles #:alphas alphas #:label label]) → renderer3d? f : (real? real? . -> . real?) x-min : (or/c rational? #f) = #f x-max : (or/c rational? #f) = #f y-min : (or/c rational? #f) = #f y-max : (or/c rational? #f) = #f z-min : (or/c rational? #f) = #f z-max : (or/c rational? #f) = #f samples : (and/c exact-integer? (>=/c 2)) = (plot3d-samples)
levels : (or/c 'auto exact-positive-integer? (listof real?)) = (contour-levels)
colors : (plot-colors/c (listof ivl?)) = (contour-interval-colors)
styles : (plot-brush-styles/c (listof ivl?)) = (contour-interval-styles)
line-colors : (plot-colors/c (listof ivl?)) = (contour-interval-line-colors)
line-widths : (pen-widths/c (listof ivl?)) = (contour-interval-line-widths)
line-styles : (plot-pen-styles/c (listof ivl?)) = (contour-interval-line-styles)
contour-colors : (plot-colors/c (listof real?)) = (contour-colors)
contour-widths : (pen-widths/c (listof real?)) = (contour-widths)
contour-styles : (plot-pen-styles/c (listof real?)) = (contour-styles) alphas : (alphas/c (listof ivl?)) = (contour-interval-alphas) label : (or/c string? pict? #f) = #f
> (plot3d (contour-intervals3d (λ (x y) (+ (sqr x) (sqr y))) -1.1 1.1 -1.1 1.1 #:label "z = x² + y²"))
Changed in version 7.9 of package plot-gui-lib: Added support for pictures for #:label
4.6 3D Isosurface Renderers
procedure
(isosurface3d f d [ x-min x-max y-min y-max z-min z-max #:samples samples #:color color #:style style #:line-color line-color #:line-width line-width #:line-style line-style #:alpha alpha #:label label]) → renderer3d? f : (real? real? real? . -> . real?) d : rational? x-min : (or/c rational? #f) = #f x-max : (or/c rational? #f) = #f y-min : (or/c rational? #f) = #f y-max : (or/c rational? #f) = #f z-min : (or/c rational? #f) = #f z-max : (or/c rational? #f) = #f samples : (and/c exact-integer? (>=/c 2)) = (plot3d-samples) color : plot-color/c = (surface-color) style : plot-brush-style/c = (surface-style) line-color : plot-color/c = (surface-line-color) line-width : (>=/c 0) = (surface-line-width) line-style : plot-pen-style/c = (surface-line-style) alpha : (real-in 0 1) = (surface-alpha) label : (or/c string? pict? #f) = #f
> (plot3d (isosurface3d (λ (x y z) (sqrt (+ (sqr x) (sqr y) (sqr z)))) 1 -1 1 -1 1 -1 1) #:altitude 25)
Changed in version 7.9 of package plot-gui-lib: Added support for pictures for #:label
procedure
(isosurfaces3d f [ x-min x-max y-min y-max z-min z-max #:d-min d-min #:d-max d-max #:samples samples #:levels levels #:colors colors #:styles styles #:line-colors line-colors #:line-widths line-widths #:line-styles line-styles #:alphas alphas #:label label]) → renderer3d? f : (real? real? real? . -> . real?) x-min : (or/c rational? #f) = #f x-max : (or/c rational? #f) = #f y-min : (or/c rational? #f) = #f y-max : (or/c rational? #f) = #f z-min : (or/c rational? #f) = #f z-max : (or/c rational? #f) = #f d-min : (or/c rational? #f) = #f d-max : (or/c rational? #f) = #f samples : (and/c exact-integer? (>=/c 2)) = (plot3d-samples)
levels : (or/c 'auto exact-positive-integer? (listof real?)) = (isosurface-levels) colors : (plot-colors/c (listof real?)) = (isosurface-colors)
styles : (plot-brush-styles/c (listof real?)) = (isosurface-styles)
line-colors : (plot-colors/c (listof real?)) = (isosurface-line-colors)
line-widths : (pen-widths/c (listof real?)) = (isosurface-line-widths)
line-styles : (plot-pen-styles/c (listof real?)) = (isosurface-line-styles) alphas : (alphas/c (listof real?)) = (isosurface-alphas) label : (or/c string? pict? #f) = #f
> (define (saddle x y z) (- (sqr x) (* 1/2 (+ (sqr y) (sqr z)))))
> (plot3d (isosurfaces3d saddle #:d-min -1 #:d-max 1 #:label "") #:x-min -2 #:x-max 2 #:y-min -2 #:y-max 2 #:z-min -2 #:z-max 2)
If it helps, think of the output of f as a density or charge.
Changed in version 7.9 of package plot-gui-lib: Added support for pictures for #:label
4.7 3D Rectangle Renderers
procedure
(rectangles3d rects [ #:x-min x-min #:x-max x-max #:y-min y-min #:y-max y-max #:z-min z-min #:z-max z-max #:color color #:style style #:line-color line-color #:line-width line-width #:line-style line-style #:alpha alpha #:label label]) → renderer3d? rects : (sequence/c (sequence/c #:min-count 3 ivl?)) x-min : (or/c rational? #f) = #f x-max : (or/c rational? #f) = #f y-min : (or/c rational? #f) = #f y-max : (or/c rational? #f) = #f z-min : (or/c rational? #f) = #f z-max : (or/c rational? #f) = #f color : plot-color/c = (rectangle-color) style : plot-brush-style/c = (rectangle-style) line-color : plot-color/c = (rectangle-line-color) line-width : (>=/c 0) = (rectangle3d-line-width) line-style : plot-pen-style/c = (rectangle-line-style) alpha : (real-in 0 1) = (rectangle-alpha) label : (or/c string? pict? #f) = #f
> (require (only-in plot/utils bounds->intervals linear-seq)) > (define (norm2 x y) (exp (* -1/2 (+ (sqr (- x 5)) (sqr y))))) > (define x-ivls (bounds->intervals (linear-seq 2 8 16))) > (define y-ivls (bounds->intervals (linear-seq -5 5 16))) > (define x-mids (linear-seq 2 8 15 #:start? #f #:end? #f)) > (define y-mids (linear-seq -5 5 15 #:start? #f #:end? #f))
> (plot3d (rectangles3d (append* (for/list ([y-ivl (in-list y-ivls)] [y (in-list y-mids)]) (for/list ([x-ivl (in-list x-ivls)] [x (in-list x-mids)]) (define z (norm2 x y)) (vector x-ivl y-ivl (ivl 0 z))))) #:alpha 3/4 #:label "Appx. 2D Normal"))
Changed in version 7.9 of package plot-gui-lib: Added support for pictures for #:label
procedure
(discrete-histogram3d cat-vals [ #:x-min x-min #:x-max x-max #:y-min y-min #:y-max y-max #:z-min z-min #:z-max z-max #:gap gap #:color color #:style style #:line-color line-color #:line-width line-width #:line-style line-style #:alpha alpha #:label label #:add-x-ticks? add-x-ticks? #:add-y-ticks? add-y-ticks? #:x-far-ticks? x-far-ticks? #:y-far-ticks? y-far-ticks?]) → renderer3d?
cat-vals :
(sequence/c (or/c (vector/c any/c any/c (or/c real? ivl? #f)) (list/c any/c any/c (or/c real? ivl? #f)))) x-min : (or/c rational? #f) = 0 x-max : (or/c rational? #f) = #f y-min : (or/c rational? #f) = 0 y-max : (or/c rational? #f) = #f z-min : (or/c rational? #f) = 0 z-max : (or/c rational? #f) = #f gap : (real-in 0 1) = (discrete-histogram-gap) color : plot-color/c = (rectangle-color) style : plot-brush-style/c = (rectangle-style) line-color : plot-color/c = (rectangle-line-color) line-width : (>=/c 0) = (rectangle3d-line-width) line-style : plot-pen-style/c = (rectangle-line-style) alpha : (real-in 0 1) = (rectangle-alpha) label : (or/c string? pict? #f) = #f add-x-ticks? : boolean? = #t add-y-ticks? : boolean? = #t x-far-ticks? : boolean? = #f y-far-ticks? : boolean? = #f
> (plot3d (discrete-histogram3d '(#(a a 1) #(a b 2) #(b b 3)) #:label "Missing (b,a)" #:color 4 #:line-color 4))
Changed in version 7.9 of package plot-gui-lib: Added support for pictures for #:label
procedure
(stacked-histogram3d cat-vals [ #:x-min x-min #:x-max x-max #:y-min y-min #:y-max y-max #:z-min z-min #:z-max z-max #:gap gap #:colors colors #:styles styles #:line-colors line-colors #:line-widths line-widths #:line-styles line-styles #:alphas alphas #:labels labels #:add-x-ticks? add-x-ticks? #:add-y-ticks? add-y-ticks? #:x-far-ticks? x-far-ticks? #:y-far-ticks? y-far-ticks?]) → (listof renderer3d?)
cat-vals :
(sequence/c (or/c (vector/c any/c any/c (sequence/c real?)) (list/c any/c any/c (sequence/c real?)))) x-min : (or/c rational? #f) = 0 x-max : (or/c rational? #f) = #f y-min : (or/c rational? #f) = 0 y-max : (or/c rational? #f) = #f z-min : (or/c rational? #f) = 0 z-max : (or/c rational? #f) = #f gap : (real-in 0 1) = (discrete-histogram-gap) colors : (plot-colors/c nat/c) = (stacked-histogram-colors)
styles : (plot-brush-styles/c nat/c) = (stacked-histogram-styles)
line-colors : (plot-colors/c nat/c) = (stacked-histogram-line-colors)
line-widths : (pen-widths/c nat/c) = (stacked-histogram-line-widths)
line-styles : (plot-pen-styles/c nat/c) = (stacked-histogram-line-styles) alphas : (alphas/c nat/c) = (stacked-histogram-alphas) labels : (labels/c nat/c) = '(#f) add-x-ticks? : boolean? = #t add-y-ticks? : boolean? = #t x-far-ticks? : boolean? = #f y-far-ticks? : boolean? = #f
> (define data '(#(a a (1 1 1)) #(a b (1.5 3)) #(b b ()) #(b a (1/2))))
> (plot3d (stacked-histogram3d data #:labels '("Red" #f "Blue") #:alphas '(2/3 1 2/3)))
procedure
(point-label3d v [ label #:color color #:size size #:face face #:family family #:anchor anchor #:angle angle #:point-color point-color #:point-fill-color point-fill-color #:point-size point-size #:point-line-width point-line-width #:point-sym point-sym #:alpha alpha]) → renderer3d? v : (sequence/c real?) label : (or/c string? #f) = #f color : plot-color/c = (plot-foreground) size : (>=/c 0) = (plot-font-size) face : (or/c string? #f) = (plot-font-face) family : font-family/c = (plot-font-family) anchor : anchor/c = (label-anchor) angle : real? = (label-angle) point-color : plot-color/c = (point-color) point-fill-color : (or/c plot-color/c 'auto) = 'auto point-size : (>=/c 0) = (label-point-size) point-line-width : (>=/c 0) = (point-line-width) point-sym : point-sym/c = 'fullcircle alpha : (real-in 0 1) = (label-alpha)
















